Автоген. Как разрезать металл газом? Проведение газовой резки или газосварочных работ требует не только тщательного…
Рубрика “Своими руками”
Категория: Своими руками
Технология гибки листового металла своими руками В процессе строительства дома или дачи зачастую появляется необходимость…
Пиролизная печь из газового баллона. Особенности изготовления Экология потребления. Усадьба: Конструкция пиролизной печи непростая. При…
Процесс сборки пресса своими руками: как его делают, какую макулатуру используют для переработки Дома в…
Настенный турник для дома: виды, как сделать самому, модели, отзывы Существует известная поговорка: «в здоровом…
Поиск данных по Вашему запросу: Способ может быть использован при восстановлении деталей пайкой с использованием…
Круподерка своими руками Все владельцы животноводческих ферм прекрасно знают, насколько полезна персональная дробилка для зерна….
Муфельная печь для обжига керамики своими руками 968 Просмотров Сам термин «муфельная печь» для большинства…
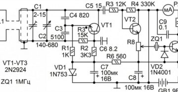
Как сделать металлоискатель своими руками: схемы, инструкция С наступлением весны всё чаще и чаще на…
Рейсмусовый станок своими руками Рейсмусовые станки по дереву являются разновидностью строгально-фуговальных, и предназначены для точного…









