Каретка для бензопилы: как сделать своими руками для продольного распила бревен, самодельное пиление и распиловка,…
Рубрика “Своими руками”
Категория: Своими руками
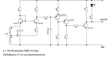
Индукционный датчик своими руками — Пожарная безопасность Индуктивный датчик приближения. Внешний вид В промышленной электронике…
Декоративная телега своими руками: как сделать деревянные колеса? Русские традиции подразумевают нарядный декор на садовом…
Как намотать тороидальный трансформатор в домашних условиях? — Станки, сварка, металлообработка Намотка трансформатора своими руками…
Станок для усиления профильной трубы: чертеж и вальцы своими руками Стандартные профильные трубы квадратного или…
Зернодробилка своими руками статьи: 1. Разбираемся с материалами изготовления зернодробилки 2. Зернодробилка из болгарки 3….
Как сделать самостоятельно дисковую пилораму в домашних условиях? Дисковая пилорама, изготовленная своими руками, поможет домашнему…
Устройство и схема пиролизного котла Из всех видов отопительных установок, работающих на твердом топливе, наиболее…
Замена канализации: порядок работ, разводка и схема монтажа труб своими руками Замена канализации является мероприятием, которое…
Фреза из сверла своими руками Эксклюзивные украшения и функциональные детали с особыми характеристиками можно сделать…









