Как самостоятельно сделать сварку В жизни постоянно возникают ситуации, требующие оперативного устранения. Яркими примерами служат…
Рубрика “Сварка”
Категория: Сварка
Стол для сварки своими руками: изготовление и советы как сделать сварочный стол Для более качественного…
Полуавтомат сварочный – принцип работы, технология полуавтоматической сварки, режимы сварки Существует несколько видов сварочных аппаратов….
Как правильно подбирать генераторы для сварочных инверторов: мощность и сила тока Большая доля проводимых сварочных…
Настройка параметров сварочного полуавтомата Сварочный полуавтомат является очень удобным устройством для работы дома и в…
Холодная сварка по металлу и как ею пользоваться? Холодная сварка (ХС) по металлу только условно…
Какие сварочные деформации называют остаточными ответ — Станки, сварка, металлообработка Одним из свойств металла является…
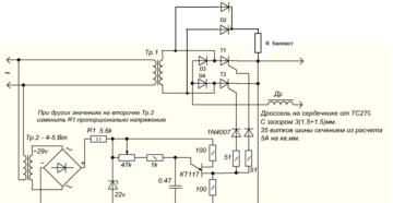
Индукционный нагреватель: схема нагрева своими руками, как сделать вихревой из сварочного инвертора Самостоятельно сделать индукционной…
Вольфрамовые электроды для аргонодуговой сварки. различаем по цветам — Инструмент Мастер Вольфрамовый электрод – неплавящийся…
Как зарабатывать на сварочных работах, условия для успешного развития Организация бизнеса на сварочных работах –…









