Самодельный сварочный полуавтомат из инвертора: как собрать своими руками, инструкции, схемы С опытом многие профессионалы…
Рубрика “Сварка”
Категория: Сварка
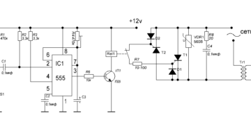
Схема реле времени для точечной сварки » Блог » Схема реле времени для точечной сварки…
Холодная сварка — как соединить металл без нагрева Часто в промышленности, ремонте и быту требуется…
Споттер своими руками из сварочного аппарата: как сделать своими руками, самодельный аппарат для точечной сварки…
Разделка кромок под сварку Что такое разделка кромок? Для чего выполняется разделка кромок при сварке? Эти вопросы часто задают многие новички….
Самодельная горелка для аргонодуговой сварки Для выполнения сварочных работ с деталями из нержавеющей стали, цветных…
Сварка латуни Сварку латуни можно производить практически всеми известными методами. Выбор технологии сваривания зависит от…
Сварочный аппарат своими руками: как сделать в домашних условиях? Чертежи, схемы и лучшие проекты для…
Аргонная сварка своими руками – схема, фото, видео Для выполнения сварочных работ с деталями из…
Как варить угольными электродами Дуговая сварка угольным электродом была изобретена русским инженером Николаем Бенардосом ещё…









