Способы контроля качества сварочных швов Качество сварочных работ и сварных соединений сильно влияет на прочность…
Рубрика “Сварка”
Категория: Сварка
Как изготовить металлическую и железную дверь своими руками В магазинах можно выбрать металлические двери разных…
Принцип работы сварочного инвертора: устройство аппарата, из чего состоит и как работает? Сварка относится к…
Сварочный аппарат. Виды и типы. Устройство и работа. Как выбрать Сварочный аппарат представляет электрическое устройство, при…
Как правильно варить металл В любом домохозяйстве постоянно требуется построить или починить какую-нибудь конструкцию из…
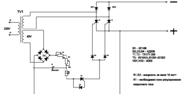
Регулятор тока для сварочного аппарата: виды, подбор оптимального, как изготовить самому Для создания точного шва,…
Как пользоваться инверторным сварочным аппаратом — Справочник металлиста > Советы электрика > Как пользоваться сварочным…
Осциллятор для сваривания алюминия Осциллятор предназначен для процесса сваривания, он предназначен для стабильности и образованию…
Ручная дуговая сварка / Библиотека / Виды сварки / Ручная дуговая сварка Основателями способа электродуговой…
Роза из металла своими руками: подробный мастер-класс Цветы во все времена были одним из главных…








