Сварка аргоном — особенности, техника, принцип работы Нередко возникает потребность сварить материалы, которые при обычных…
Рубрика “Сварка”
Категория: Сварка
Обозначение маркировки и выбор сварочной проволоки для полуавтоматов | Тиберис В данной статье будут рассмотрены…
Газ для полуавтоматической сварки: виды и особенности Зачастую сварочный полуавтомат используют в связке с проволокой…
Как отрегулировать маску сварщика хамелеон На рынке можно найти щитки двух видов, с фиксированной степенью…
Точечная сварка своими руками из … микроволновки! | Мастер Винтик. Всё своими руками! Ранее мы…
Регулировка сварочного тока по первичной обмотке Каждый способ регулирования способен положительно сказываться на работе сварочного…
Приспособления для сварки: угловая струбцина и сварочные клещи, самодельные зажимы Каждому мастеру хорошо известно, что…
Как провести сварку медных проводов в домашних условиях? Необходимость сварки медных проводов связана с повышением…
Маска для сварки – как выбрать перед тем как купить– типы и виды фильтров сварочных…
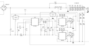
Корректор коэффициента мощности своими руками — Сделай сам Рекомендуем ознакомиться с предыдущими статьями: Структурная схема…









